科普报道
-
【】人干细胞“年轻化”因子的新发现
花有重开日,人无再少年。2016年, 《 Science 》将“清除衰老细胞使机体保持年轻”评选为年度十大科学突破之一,说明细胞衰老在机体衰老中的重要作用。随着年龄的增加,关节内包括软骨细胞、滑膜细胞和间充质干细胞等多种细胞类型均发生衰老和功能退化。因此,如果能发现间充...
花有重开日,人无再少年。随着生命的流逝,生老病死是每个人必将面对的问题。2016年,《Science》将“清除衰老细胞使机体保持年轻”评选为年度十大科学突破之一,说明细胞衰老在机体衰老中的重要作用。常言道“先有老,再有病”。那么,我们该如何延缓衰老?如何实现老而不衰,...
2019-05-13
-
【】词话‘纳米酶’——酶家族的新成员
纳米酶代表了一类蕴含类酶生物效应的纳米材料,它是纳米技术与生命科学交叉的产物,要搞清楚纳米酶的含义,我们首先要从生物酶和人工模拟酶的发展说起。总的来说,生物酶的工业化应用很难有比较经济的工艺流程,从生产、应用到回收的整个过程都在烧钱。在科学家们为模拟生物酶...
酶是什么?2018年山西高考卷的一道错题曾引发人们对这个问题的热烈讨论。在大多数人的认知中,酶无外乎蛋白质与RNA,今天我们介绍的这个领域,将进一步拓展酶的定义和范围:无机的纳米颗粒也可以是酶。随着科学知识的普及,相信大家对“纳米”和“酶”等科学名词已经不再陌生了...
2019-05-11
-
【】细胞自噬
自噬一词来自于希腊,意思是自己吃自己。细胞自噬就是细胞的自我吞噬。细胞为什么要“吃掉自己”呢?别害怕,这是细胞水平的一种非常普遍的现象,是真核生物中进化保守的对细胞内物质进行周转的重要过程。该过程中一些损坏的蛋白或细胞器被双层膜结构的自噬小泡包裹后,送入溶...
自噬一词来自于希腊,意思是自己吃自己。细胞自噬就是细胞的自我吞噬。细胞为什么要“吃掉自己”呢?别害怕,这是细胞水平的一种非常普遍的现象,是真核生物中进化保守的对细胞内物质进行周转的重要过程。该过程中一些损坏的蛋白或细胞器被双层膜结构的自噬小泡包裹后,送入溶...
2019-04-25
-
【】简谈“相分离”
“相”就是系统中物理性质和化学性质完全相同的均匀部分,相与相之间存在明显的相界面,所以就有了不同界面之间的“相分离” 。早在洪荒之初,宇宙混沌一片。盘古拿斧子一劈,清者上升为天,浊者下沉为地,这就是最初的相分离。我们体内的蛋白质有很多种,最新研究发现,许多蛋...
“相”就是系统中物理性质和化学性质完全相同的均匀部分,相与相之间存在明显的相界面,所以就有了不同界面之间的“相分离”。早在洪荒之初,宇宙混沌一片。盘古拿斧子一劈,清者上升为天,浊者下沉为地,这就是最初的相分离。自然界中“相”无处不在:液体即为水相(图1),胶...
2019-04-08
-
【】高光侠研究组发现机体抗病毒新机制
病毒感染可以引起多种疾病,严重威胁人类健康。例如, HIV是一种RNA病毒,感染人体后可引起艾滋病。目前全球范围内仍然有三千多万的病毒携带者,每年死于艾滋病的人近一百万,每年新增感染人数也多达一百万左右。病毒的感染进程及致病性取决于病毒与宿主(病毒所感染的个体)之...
病毒感染可以引起多种疾病,严重威胁人类健康。例如,HIV是一种RNA病毒,感染人体后可引起艾滋病。目前全球范围内仍然有三千多万的病毒携带者,每年死于艾滋病的人近一百万,每年新增感染人数也多达一百万左右。病毒的感染进程及致病性取决于病毒与宿主(病毒所感染的个体)之...
2019-01-24
-
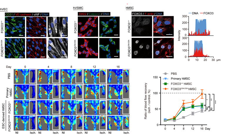
【】我科学家利用“基因手术刀”实现血管高效安全再生
如果把人体比作社会,身体内的每个细胞就好像社会中的成员。相对于这些成熟的体细胞,干细胞倒像是未接受过任何专业训练的学生。具有从事各种职业的潜能,比如修复损伤组织、替代损伤细胞的功能或刺激机体自身细胞的再生。干细胞的这种特性被应用于治疗多种人类退行性和损伤性...
如果把人体比作社会,身体内的每个细胞就好像社会中的成员。为了维护“社会”的和谐稳定,每个体细胞成员都各司其职,它们被训练得高度“专业”,以适应自己的功能。相对于这些成熟的体细胞,干细胞倒像是未接受过任何专业训练的学生。具有从事各种职业的潜能,比如修复损伤组...
2019-01-23
-
【】中科院生物物理研究所:活性“蛋白质”捕光“梦工厂”
蛋白质,英文名称“protein”,是生物体中广泛存在的一类生物大分子,也是生命活动的主要承担者。
时值春暖花开,在中国科学院生物物理研究所寻访,本报记者在这里看到的“蛋白质”,不仅充满科学的奥妙和神奇,而且彰显出其应有的活泼、活性与活力,恍若走进一所“梦工厂”。...
2011-04-26
-
【】对人工合成结晶牛胰岛素的回忆
1988年是中国历史上一个令人难忘的年头。当时争论极为热烈,经常是两三个人同时争着发言,所以现在很难想起确切的是谁首先提出了人工合成蛋白质的想法。这不仅因为大家都知道蛋白质对生命的重要性,它是所有生命活动的主要承担者:还因为在那个时代谈蛋白质的人工合成还有相当...
1958年是中国历史上一个令人难忘的年头。在"大跃进"的声浪中,千百万急于摆脱几个世纪以来贫穷落后帽子的中国人用豪言壮语设定了许多令人难以置信的雄伟目标。中国的科学家们也热切希望做出举世瞩目的科学成就。在当时的中国科学院上海生物化学研究所,各种各样的想法一个接一...
2009-09-28